图知网
搜索
首页
热门推荐
图片分类
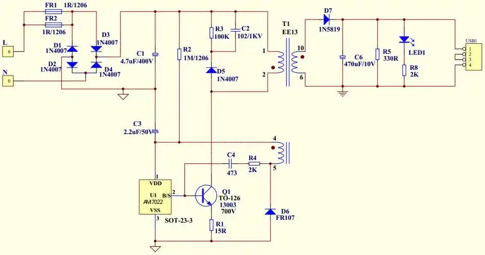
哩也波哩也快充电路板移动电源充电宝主板5v升压模块pd18w快充diy
下载原图
相关图片
一颗小型5v充电器,里面电路相单简单,搞懂原理图自已可以制作
5v充电器电路图
5v-usb充电器电路图
手机自动充电器电路图
5v供电给充电电池充电,这个电路是否可以?
5v2.4a开关电源手机充电器方案
为你推荐
王源专访片段小合集帅气源源新鲜出炉啦
"白娘子"难敌岁月尖刀,七旬赵雅芝让人大吃一惊_女人_活动_电影节
d507阀门堆焊焊条d507耐磨焊条
张杰天下吉他谱c调原版六线谱张杰
pvc防滑垫加厚耐磨防水塑料地毯防滑地垫隔水走廊满铺地板垫地胶
古代汉服首饰影视头饰古装头饰古装造型明清花丝镶嵌首饰发钗发簪淘宝
返工回来的你该整理办公桌了|桌面|抽屉|隔板_新浪新闻
于是朱军暂别妻子,带着梦想踏上了前往北京的火车,可是到央视的时候却