图知网
搜索
首页
热门推荐
图片分类
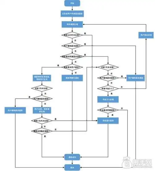
"退换货流程图"
下载原图
相关图片
南京淘宝托管|拼多多卖家须知道的退货退款流程
拼多多退货流程及步骤
退换货流程
正常商品退换货流程图(精)
拼多多退款机器人
退货换货说明
为你推荐
这两家游戏大厂去年太惨,一家口碑爆炸,另一家要价几百亿没人买
光棍节南头街道安乐社区向单身青工扔了一对象
半佛半魔图片
公主的画法 公主的画法大全
郑州主题文化展馆设计公司--主题文化展馆装修基本职能
三幅图的看图写话范文:过桥
大家最喜欢吃什么?#免疫力 #增强抵抗力 - 抖音
乌龟头像图片乌龟头像