图知网
搜索
首页
热门推荐
图片分类
在希望的田野上(吉他谱)1
下载原图
相关图片
朴树在希望的田野上吉他谱g调吉他弹唱谱
在希望的田野上吉他谱g调六线谱朴树
在希望的田野上吉他谱图片
在希望的田野上吉他谱
在希望的田野上 吉他谱
在希望的田野上吉他谱(图片谱,双吉他)_青蛙_在希望的田野上05.gif
为你推荐
陈冲越老气场越大穿精致的黑色连衣裙简约又优雅
云门山大觉禅寺
2018年8月,大凉山美姑县剪羊毛节上彝族传统选美大赛上.
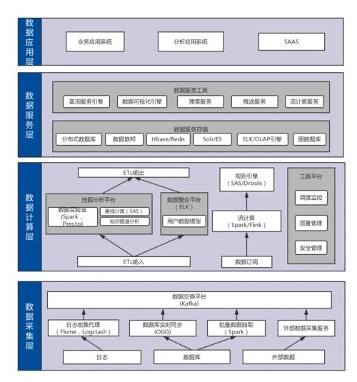
大数据应用总体技术架构
陈全胜祖籍山东文登,中国著名画家,山东省文艺创作研究院研究员.
(3)渐开线蜗杆(zi蜗杆) 端面齿廓为渐开线,它相当于一个少齿数(齿数
房产中介墙贴海报房产公司规章制度宣传二手房交易办理流程挂图
iqooneo正式发布骁龙845加持售价1798起