图知网
搜索
首页
热门推荐
图片分类
1843年,耆英再次被任命为钦差大臣,与英国签订了中英《五口互通条例》
下载原图
相关图片
广东教师招聘考试常见知识点:英国近代民主政治的确立与发展
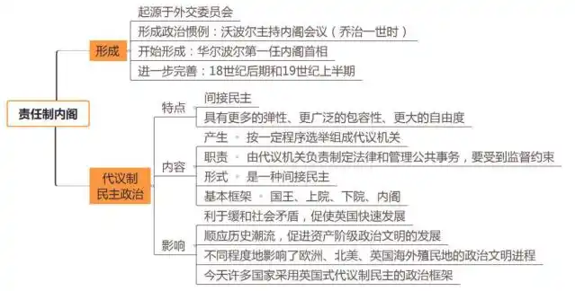
二,思维导图
二,思维导图
福建教师招聘考试历史学科英国政体
高一历史英国革命前议会与王权斗争ppt
二,思维导图
为你推荐
harry potter | 赫敏的q版头像来啦 9795 继哈利波特的q版很受
香奈儿
古装玄幻剧三生三世十里桃花高清唯美图片合辑
什么样算是流脓,多久会好?
人生如茶
林肯公园主唱查斯特·贝宁顿自杀,天堂又多歌者!
耐克单钩连帽情侣棉衣
2018款雪佛兰科尔维特"五菱宏光跑车" 起步价56,490美元