图知网
搜索
首页
热门推荐
图片分类
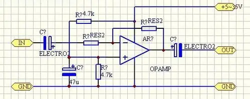
4558音调电路图第1页
下载原图
相关图片
4558单电源前置电路图
4558音调电路图第1页
4558音调电路图第3页
以下是4558d电路图额定电压是9v8:vcc 电源7:amp out2 放大信号输出(2
4558双声道运放电路图(六款电路图分享)
4558音频运放电路分析
为你推荐
【甜蜜蜜简谱】甜蜜蜜(王荣元词 黄耀国曲)简谱
高通骁龙675处理器怎么样高通骁龙675和670对比一览
俯冲飞翔的鹰
可口可乐 阳光无糖 桃桃乌龙茶 茶饮料 500ml*12瓶 整箱装 可口可乐
明日方舟精选图 - 堆糖,美图壁纸兴趣社区
祝贺朝生日快乐
豆芽图片_图片大全
祝贺黄楚龙宗长连任深圳市普宁商会第三届会长