图知网
搜索
首页
热门推荐
图片分类
发表论文格式模板
下载原图
相关图片
纸质手写论文的格式模板示范
初中历史学论文范文.docx 2页
《历史研究》论文格式 1,正文格式具体要求如下: 1.纸型:a4纸 2.
2021年历史论文格式及写法
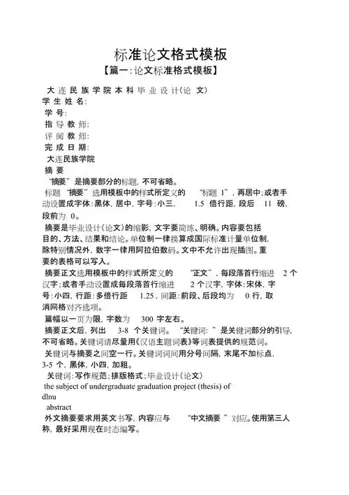
标准论文格式模板共9页
学术论文模板论文格式范本
为你推荐
头像图片丨67部位头像个性搞怪头像情侣头像
陈松伶老公是谁 陈松伶参演的电视剧
哈登嘴笑歪nba尝试新规罚一球得23分杜兰特身高之谜将揭晓
正点财经202109011500
90阳光女生的治愈系头像98
吉克隽逸沙滩尽显好身材
神话:吕雉初见易小川,眼神里全是戏,两人注定有一番灾祸!
玉子市场情头