图知网
搜索
首页
热门推荐
图片分类
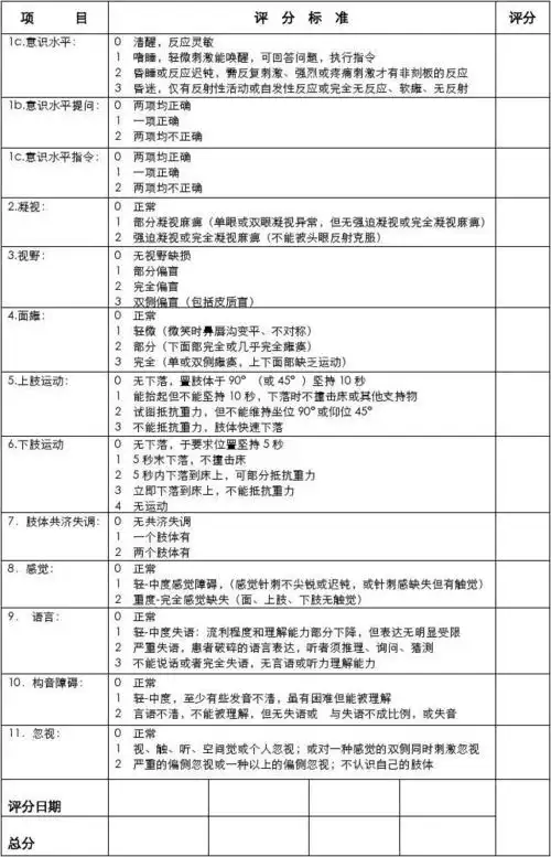
nihss评分量表使用版
下载原图
相关图片
nihss-评分量表
nihss评分量表最新整理
同一患者 nihss 评分差别为何那么大?5 大要点需掌握
用于神经功能检查量表,简洁,可靠 nihss评分 姓名:id:评分日期:总分
nihss-评分量表
nihss评分量表使用版
为你推荐
[9.5新]蒂芙尼tiffany中性18k金钥匙吊坠项链毛衣链 - 拍卖
裴珠泫
象的笔顺,象字的笔画顺序与笔顺视频下载 - 爱汉语网
老虎打哈欠,大猫 1080x1920 iphone 8/7/6/6s plus 壁纸,图片,背景,照
关于钢筋焊接搭接
高中数学#圆锥曲线与方程 - 抖音
laurelhills舒适的住宅设计是不是你理想的家园呢
选矿螺旋溜槽玻璃钢螺旋溜槽洗煤脱泥溜槽非金属矿洗煤螺旋溜槽