图知网
搜索
首页
热门推荐
图片分类
[胆机制作] 求个用6n1或6n2屏阴倒相的线路图
下载原图
相关图片
做了一台6n16p1推挽胆机问题基本解决不烦了
6n16p1胆机功放电路6n16p1amplifier
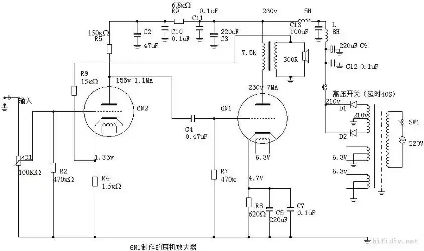
6n1制作的耳机放大器.jpg
69 论坛技术讨论专区 69 胆机diy论坛 69 性价比超高6n1 6p1牛
菜鸟求助: 6p1胆机电路
对传统老胆6n1的几点认识
为你推荐
男生小辫子发型后脑勺引人注意显帅气俏皮魅力
[9.8新]宝格丽bvlgari女士serpenti蛇形手镯18k玫瑰镶钻宝格丽m号
金色招财猫头像_微信头像图片大全
晶城壹号院q户型三室二厅一卫
铁道观测中国国铁df11型内燃机车0066号机牵引庄沈快速k7337次开往
永善县人民政府副县长到县林业局指导林业产业扶贫工作
创意海报倒计时
嘉映影业再曝新作携手樯薇组合誓言没有别的爱