图知网
搜索
首页
热门推荐
图片分类
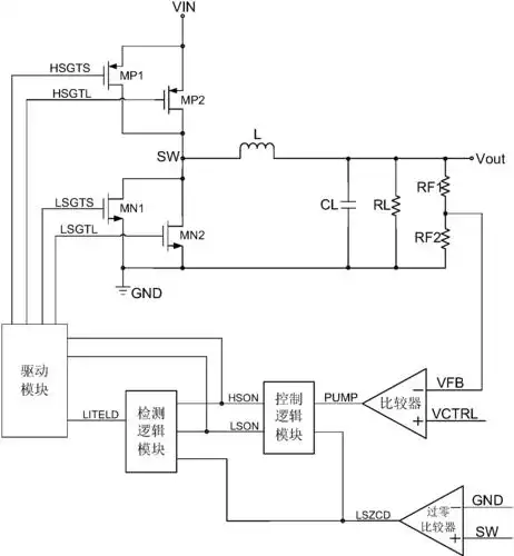
一种dcdc转换器控制电路及转换器
下载原图
相关图片
一种dc62dc转换器
dcdc变换电路
稳定性好的双向dcdc变换器控制电路
同步升压dcdc转换器的真关断电路及控制方法
dc-dc 输入9~35v输出12v 求电路图.
高电压输入的降压dcdc变换器设计
为你推荐
【天天特价】捆绑绳8mm彩色尼龙编织绳大棚绳丙纶绳晾衣绳20米
"黑石号"出水的唐青花藻纹瓷碟,约825-850年,高4.5 cm,直径23 cm
福库电饭煲电磁阀更换全过程全彩图
图林志颖当兵经历获四次荣誉奖演艺圈唯一职业赛车手
预估上第二梯度,二中天元开放日宣讲|招生|学校|教师|广州市第二中学
袜子男士棉中筒秋冬款吸汗防臭男袜运动棉中短筒男生冬季棉袜
各年龄段幼儿美术活动目标
茶谷好风光景色惹人醉