图知网
搜索
首页
热门推荐
图片分类
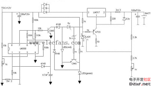
七款经典4.2v锂电池充电电路图详解
下载原图
相关图片
4.2v锂电池充电电路
七款经典4.2v锂电池充电电路图详解
4.2v充电器电路图
七款经典4.2v锂电池充电电路图详解
4.2锂电池充电器电路图-锂离子电池充电器电路图
简单的锂电池充电器电路原理
为你推荐
彩铅画▽萌萌的小动物
沙雕风情侣头像奇奇怪怪有点可爱
青岛五十八中2024届毕业生高考去向部分"蹭饭地图"来啦!
雨74天摄影头条雨一直下……你拍摄到哪些"雨中即景",可以分享一下
适用于长安星光6395倒车镜总成星光6335后视镜神骐反光镜配件
一直在放飞自我的爽妹子终于回归清纯的模样,看完后我泪目了!
c20细石混凝土一立方多少吨(混凝土施工注意事项)
别碰我