图知网
搜索
首页
热门推荐
图片分类
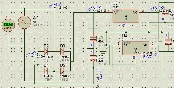
mc7812正压mc7912mc负压构成的的12v稳压电源电路图
下载原图
相关图片
稳压电路
可调直流稳压电源 九-宽带信号产生电路图-电子产品世界
稳压电源_电路
我用7812和7912稳压块做了一个正负12伏电源输出,可是输出结果是12v和
稳压电源电路图
我用仿真做的这个电路怎么7812没有输出12v电压,7912能输出-12v电压.
为你推荐
牛爱吃哪些草
原生态正宗习水农家土羊 - 美篇
nike 20年经典篮球球鞋回顾第六回 — nike air swoopes
小学科学自制教具材料图片
大卫zzy强阳啦
卡通梦幻城堡图片
爆金币咯~s4重装秘术重返江湖?6护卫5秘术御金使索尔
华丽绝唱玛莎拉蒂mc20