图知网
搜索
首页
热门推荐
图片分类
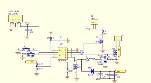
diy一个单片机tc4056逻辑充电器附程序电路图
下载原图
相关图片
包括第一次使用锂电池充电芯片tps4056,升压芯片tp61222,降压芯片xc
18650,锂电池充电模块使用的tp4056芯片介绍与应用
axs4056丨1000ma单节锂离子电池线性充电管理芯片
tp4056充电电路原理图免费下载
充电电路选择:tp4056,主要是这颗ic相对便宜好买;充电电路如下
双tp4056电路图
为你推荐
count on me吉他谱
彝族大黑彝支系壮年用黑布帕缠头,穿对襟衣,部分中老年穿长衫,加罩
那么多充满"兵味儿"的蛋糕,哪一款属于你?
《炉香赞》——(佛光山梵呗团演唱)-原创交流-制谱论坛-谱谱风|简谱
天籁空调开关ac冷气控盒面板cd机导航放大器解码器电脑模块拆车件
小熊表情包
摩托车转让协议最新最简单.doc 1页
画白头鹰卡通的简笔画国徽简笔画白头海雕美国代表动物白头鹰简笔画