图知网
搜索
首页
热门推荐
图片分类
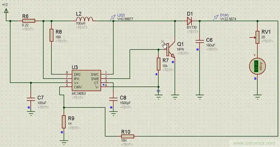
求一个34063 7.4v降5v电路图
下载原图
相关图片
34063升压电路接上负载后电压就降下来了,求原因?
在使用34063api芯片做降压时的问题
进口芯片 mc34063a (10个)34063api 开关稳压电源ic芯片 dip8
mc34063 mc34063api 直插 34063ap1 开关稳压器 dip-8 ic 芯片
34063升压电路【硬之城】
全新原装 mc34063api dip-8 稳压器芯片 丝印34063api mc34063ap1
为你推荐
防弹少年团bts金南俊头像
海贼王索隆纹身图案大全最新超好看的索隆纹身设计14
雷达无香气雾剂600ml杀蚊子灭蚊喷雾剂杀虫剂家用室内非无毒
帽子男夏天韩版鸭舌帽户外遮阳帽防晒太阳帽棒球帽男休闲钓鱼骑车
肌肉男变皮包骨美国男子感染新冠肺炎暴瘦45斤
仅契税 精装 交通便利 环境清雅 高档小区,海德花园二手房,48万,3室1
美丽的宇宙,恒星,星系 640x960 iphone 4/4s 壁纸,图片,背景,照片
久违的手绘练习,其实其中还有一张粉福(大概