图知网
搜索
首页
热门推荐
图片分类
用了5v直流电源,还需要接l7805cv吗
下载原图
相关图片
供应l7805cv 三端稳压管全新原装集成电路ic 大芯片
智能小车用12v干电池经过7805稳压后为什么无法驱动四个电机呢?
l7806cv三个引脚怎样接
多路直流稳压电源设计ppt
返回首页 >> youyiku888888 >> l7805cv 三端稳
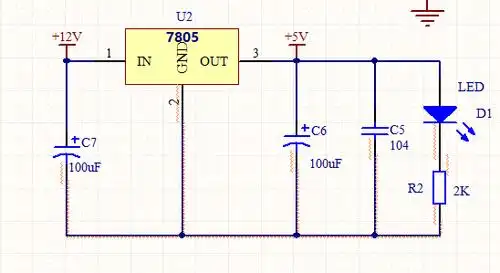
l7805cv的电路图分析
为你推荐
又一位奥特曼之子即将来袭,泰迦奥特曼简笔画分享
图片求出处……_百度知道
陈国兴 摄上面这几款"高耸入云"的盘发,估计你并不惊奇,因为直到现在
82岁老爷爷光脚20年人称赤脚大仙
lot01张居正书法尺寸约为192405cm绢本立轴
何海霞 革命圣地延安 镜心 纸本
梦儿
魅之城-宁波(ning bo) br> br>"宁"字用到的元素是宁波独有的中西风格