图知网
搜索
首页
热门推荐
图片分类
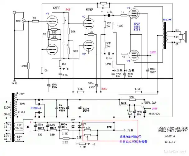
6p3p推挽功率放大器电路
下载原图
相关图片
请问这个6p3p推挽电路静态工作电流应该是多少
6n8p 6n8p 6p3p-6550推挽电路.png
6p3p推挽
6p3p推挽制作记
在制作6p3p推挽胆机一台!这样不同音色的功放机就全了!
6j8推6n8推6p3p推挽.jpg
为你推荐
重要人物接待日程安排表
师傅手工神兽天禄客厅铜先生招财摆件办公室开业送礼风水纯铜貔貅
葛根是我国卫生部批准的药食兼备的植物,素有"亚洲人参"之称
壁纸 风景 旅游 瀑布 山水 桌面 1060_1778 竖版 竖屏 手机
鬼妈妈金泰希的女儿徐宇振暴风成长近况被公开
态度就变恶劣了,威胁说:"你要是不下飞机,我就叫警察,用手铐拷你下去
火箭少女101 合体登上《时尚芭莎公益星设计》特刊封面孟美岐,吴
[图剧多]在古装剧中,结婚是这样的