图知网
搜索
首页
热门推荐
图片分类
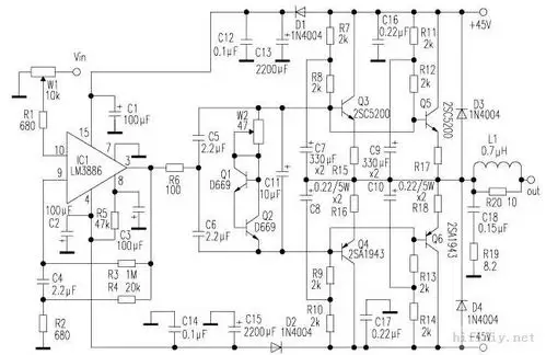
学修功放机/功放维修ocl电路图解
下载原图
相关图片
东芝1943/5200双对管偏置调整
请教3886东芝大功率对管2sa19432sc5200的电路
功放电路看图扫盲!
再次打造当年hifi级upc1225hupc1237东芝对管功放
无线电上的一款场效应管功放 不知有人做过没
我想做一个分立体功放 可是找不到图 尾级功率推动我用对管tip41c
为你推荐
人物(附步骤图) 动漫|动漫素材|q版动漫|动漫卡通|马克笔上色|动漫
望春风(葫芦丝技巧谱)简谱_望春风(葫芦丝技巧谱)葫芦丝曲谱曲谱
抬头低头所看的空间有限,没有让眼睛休息好,时间长了眼睛就得了近视
天花板|壁纸|石膏线|装修_网易订阅
德龙eo3850.a电烤箱说明书
工商银行柜台转账汇款回执单和银行转账回执小票_客户_员工_时间段
获得永恒万花筒写轮眼的佐助,不但瞳力得到提升,而且不必再承受万花筒
河南兰考:用焦裕禄精神引领干部 带头践行核心价值观