图知网
搜索
首页
热门推荐
图片分类
树莓派养成之路 ——esp-01智能开关2(硬件篇) - zfj1441 - 博客园
下载原图
相关图片
树莓派硬件修复一例
又是一个树莓派t12模拟电烙铁继半开源充电器之后的新作
树莓派3原理图版 相关截图
十四树莓派3bwiringpi库的使用硬件iic驱动mpu6050
智能家居解决方案mcu电路板电路图
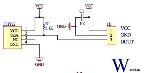
树莓派编程(三) — 使用dht22测温湿度 – ccs blog
为你推荐
9分,这部国漫打着低龄向标签,却比很多动漫做得好|巨兵长城传|低龄
精选唯美风景,高清图片,电脑桌面-壁纸族
20岁醉酒女孩躺在路边身上全是抓痕路人围观
日历2021年老黄历择吉挂历牛年手撕黄道吉日皇历32k/16k/9k/8k
我太难了网络流行语字体设计
最少五折!广西三月三期间,入住这些酒店有优惠
94唯美浪漫花朵壁纸,美到窒息!91
【与神同行.江秀】秘密 下 (abo设定)