图知网
搜索
首页
热门推荐
图片分类
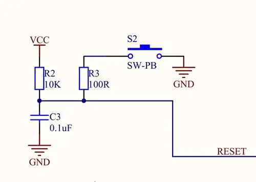
51单片机的复位电路由哪些原件构成 其作用各是什么 复位电路有哪些
下载原图
相关图片
单片机复位电路工作原理
哪位大神能够详细解释一下这个复位电路的工作原理?
求51单片机按键复位电路,要有图
>> 文章内容 >> 单片机复位 c51单片机复位电路的工作原理答:51单片机
常见复位电路原理图解决方案华强电子网
复位电路的设计
为你推荐
简笔画教程 #儿童简笔画
上班图片带字搞笑图片我这么好看为什么还要上班
startup启动了高甜心动cut合集持更南柱赫x裴秀智南道山x徐达美
雪糕 #花脸
java概览
现代四居衣帽间设计效果图功能区现代简约功能区设计图片赏析
魏无羡!古风漫画人物作品_手机搜狐网
历史故事盘庚迁都