图知网
搜索
首页
热门推荐
图片分类
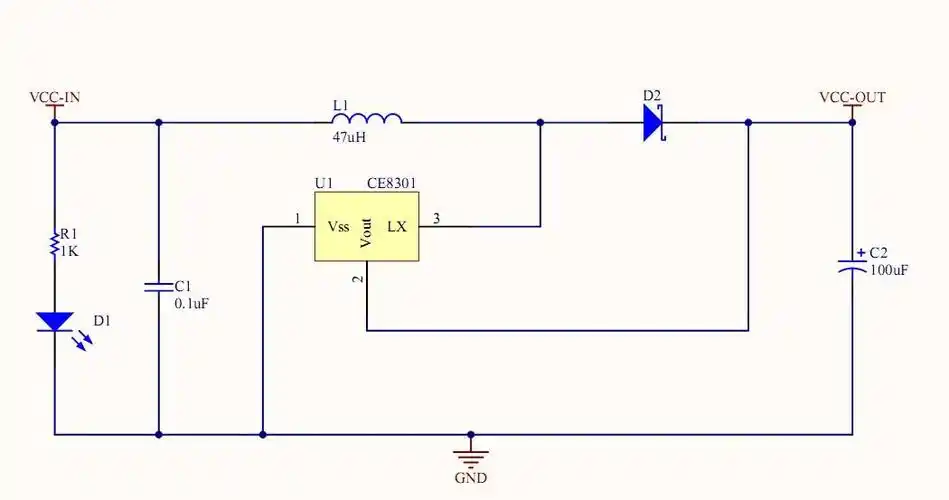
锂电池升压芯片ic电路图资料
下载原图
相关图片
求一个高效率升压电路
电容倍压整流将220v升为1000v以上
看看这个简单升压电路
ne555和二极管和电容怎么组成升压电路?
ce830137v升压到5v最小系统电路原理图
3v的直流电怎样用电容振荡加变压器升到5v以上的电路
为你推荐
崛起于90后的时代魅影:十位最美女明星
你是我的幸运四叶草头像【点击鼠标右键下载】
动漫男头/帅气/腼腆/害羞阳光男孩/清新 我已经见过月亮了,哪怕它的光
《倚天屠龙记之魔教教主》正片—中国香港—电影—优酷网,视频高清
独特的家具设计在这两种不同寻常的简约家居设计中增加了时尚的惊喜
统一 日式豚骨拉面 12杯 杯面 整箱装 方便面 泡面 速食面批发
王自健前妻发文疑回应家暴王自健前妻疑否认家暴传闻
旺旺碎冰冰草莓味冰棒可乐味碎碎冰棒棒冰旺旺碎冰冰5支混合口味