图知网
搜索
首页
热门推荐
图片分类
开机就炸芯片-综合电源技术-世纪电源网社区
下载原图
相关图片
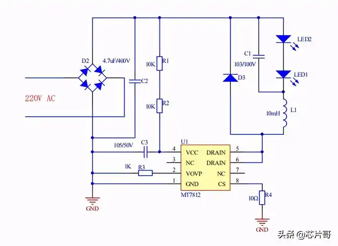
mt7812驱动芯片基本电路特性
12v17a峰值26a输出开关电源电路
求长城电源电路图?
72v输入12v输出的电源电路 - ic应用电路图 - 电子发烧友网
【强势供应】原装正品mt7812高效率降压型led恒流驱动.
70w19v输出开关电源电路
为你推荐
杨幂旗下四大女艺人同框,论颜值和大长腿,迪丽热巴只能排第二_李溪芮
【绘古诗 巧记忆】之《观沧海》
小姐姐紫色吊带小衫搭配白色热裤简洁地勾勒出腰线的美,美丽大方_身材
詹姆斯和乔丹每一轮季后赛的对手比较,谁的冠军含量更高?
晨光莫兰迪色叶子钢笔76让我爱上写字了
双腿斜放式坐姿
广西柳州,玻璃栈道上的游客,你敢去吗?
画图片儿童画冬天的图画图片冬天的景色美丽的冬天绘画关于冬天的儿童