图知网
搜索
首页
热门推荐
图片分类
数控切割机电路图
下载原图
相关图片
【新提醒】等离子切割机与逆变焊机原理图.共5张
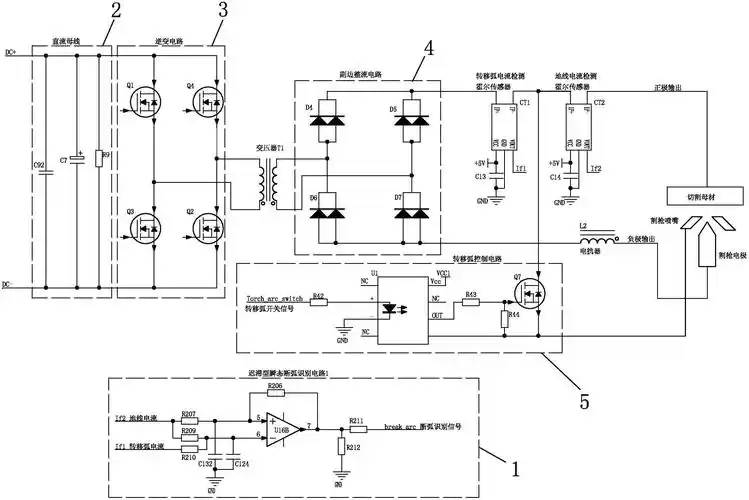
实现等离子切割机主电弧与转移弧快速切换的识别电路
等离子切割机工作原理
mb914t23f53pa引脚图,mb914t23f53pa电路-datasheet-电子工程世界
lgk100等离子切割机电路图
锯条齿部刃磨机设计【6张cad图纸 说明书完整资料】
为你推荐
传统花腿
小乔音你心动噜
美式寸头
女童水晶凉鞋2021新款夏季小学生公主中大演出凉鞋
夹简笔画小老鼠的简笔画要怎么画老鼠坐在鱼身上的简笔画小老鼠简笔画
使命召唤幽灵头像_微信头像图片大全
【水彩教程】水面透光效果该怎么画?点开视频教会你
由于马上要开学了 没时间做图鉴 先用这张 也挺全的家中常见昆虫图鉴