图知网
搜索
首页
热门推荐
图片分类
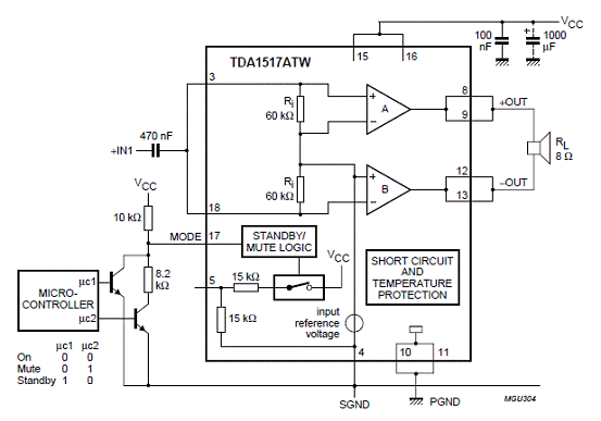
最简单用个tda1517就可以得到6w的功率双声道
下载原图
相关图片
tda1517功放块怎么btl成单声道?
tda1013b; tda1517c; tda1519c; tda1521a; tda1553q; tda1554q; tda
nxptda1517atw8wbtl音频功率放大方案
tda1517功放块怎么btl成单声道?
tda1517atw
tda1517
为你推荐
盘点来自山东的30位美女明星你最喜欢谁
李若彤就是小龙女,古天乐就是杨过(2)
江南制造局成立后购买了较为先进的机器(fotoe供图)
烫画之家猫咪女孩人物唯美图案潮款衣服印花 家用加工热转印贴
是肠胃生病的信号,要引起重视|便秘|腹痛|痔疮|腹胀|肠痉挛_网易订阅
软萌可爱动漫女生头像
m2my english lessonu3ppt 1 one 2 two 3 three 11 eleven 12 twelve
1997年荣家湾车站事件两人违规操作致火车相撞126人遇难