图知网
搜索
首页
热门推荐
图片分类
逆变器电路图
下载原图
相关图片
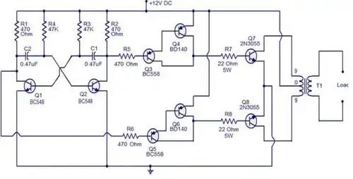
逆变器电路图大全之一
正弦波逆变器电路图 电子元器件图片 tl494逆变器 逆变电路工作原理
图一 使用12v的逆变器2:我想参照这个电路做个24v转成220v的逆变器
把下面的逆变器改为24伏的,请给出具休更改事项!多谢!
拆修24v2000w逆变器绘制电路原理图taijitj2000f
逆变器电路15
为你推荐
2021年,一个普通的农村小姑娘因为一张照片一夜爆红.
超级可爱的动漫男生头像 #正太#二次元 #动漫头像 #可爱男 - 抖音
金陵十三钗豆蔻死亡金陵十三钗中
奶凶奶凶可爱的情侣头像无水印-头像图派
巴拉拉小魔仙:美琪难道真的像表现的那么呆萌?事实告诉你被骗了
正在写三国同人小说,求一张当时的城池分布图
cctv5主持人马凡舒in shang1by shangyi2022秋冬粉色西服式连衣裙
水墨山水画,水墨,国画,山水,中国风,高清壁纸,桌面图片-壁纸族