图知网
搜索
首页
热门推荐
图片分类
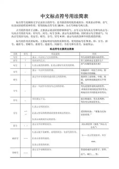
常用标点符号用法简表
下载原图
相关图片
标点符号使用合集,语文老师说这些细节一定要牢记
幼小衔接标点符号75巧用儿歌大全搞定基本功.
标点符号标点符号
标点符号标点符号
六年级下册语文课件练习3标点符号复习苏教版共17张ppt
标点符号大全
为你推荐
今日分享:今日份的伤感文案,孤独患者值得收藏!
江西真石漆施工水之梦仿砖漆外墙天然质感石漆
履带吊固定副臂工况是什么意思
新上线王者荣耀情侣头像,很萌很q很值得,情侣务必收藏!
这台"t110e4金币版" 最好不是传说中的"附加章节奖励坦克"
跨境多款仿真昆虫海底动物摆设沙盘场景科教认知动物模型厂家批发
红色裙子搭配红色半身裙
黎淑贤曾因古惑仔圈粉无数,43岁的她两次婚姻失败,离婚后状态超好