图知网
搜索
首页
热门推荐
图片分类
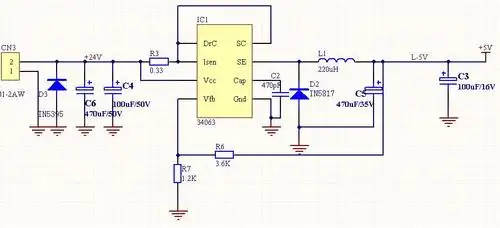
mc34063降压电路
下载原图
相关图片
mc34063典型降压电路问题
dc-dc升压电路问题,高手请进
求助谁有mc34063制作12v33v电路图啊
关于mc34063输出12v的问题
按照下图设计的mc34063反转电路,但是输出只有-6v,达不到要求的-15v是
求一个mc34063的升压电路,3.
为你推荐
古风美女仙气唯美写真桌面壁纸
地球上线
笑容治愈甜美少女头像
蛋仔派对转转笔午夜魅影七彩磁铁灯笔转笔发光电镀转转笔专用双头
最新七年级下册解不等式计算题解析.docx 7页
冬天萌萌的雪中动物
姬如雪图集②
猪头小队长居然会抢功了