图知网
搜索
首页
热门推荐
图片分类
我买单不是因为我有钱而是肯德基早餐10元都找
下载原图
相关图片
中规中矩的茶叶蛋和豆浆,并没有什么亮眼之处或明显的缺点,还是肯德基
kfc帕尼尼豆浆
肯德基的甜豆浆
顺便问一问:龙王豆浆是肯德基的供货商吗?想买! 午餐
我买单不是因为我有钱而是肯德基早餐10元都找
2021肯德基(横岗店)美食餐厅,挺好吃的,单点一份冰豆浆要8.
为你推荐
迪丽热巴陷怀孕风波疑似将去国外待产孩子父亲成谜
风景简笔画的关键在于取景和构图上,从立意出发,表达绘_的意境和主题.
保险合同的要素 保险合同的重要内容有哪些
动漫头像:火影忍者我爱罗帅气头像,黑眼圈也很酷_浩特手游网
2022虎年手绘涂鸦日历马克笔中性笔手绘
2,2005版第五套人民币1999年10月1日发行了99版的第五套人民币.
金铲铲战斗学院小小杰斯试玩效果
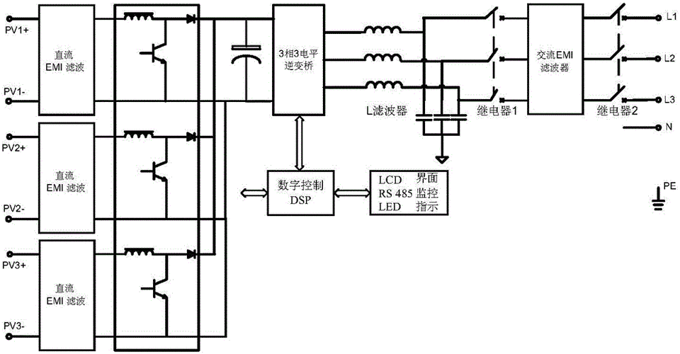
一种三相光伏并网逆变器