图知网
搜索
首页
热门推荐
图片分类
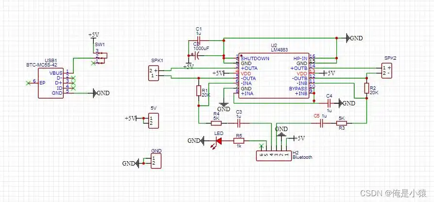
sj8305原理图 usb 2 1音箱电路
下载原图
相关图片
【优质文档】ac6951c蓝牙音箱方案标准原理图v1.
tda2030蓝牙音箱demo
自制蓝牙音响教程_自制蓝牙音箱详细教程-csdn博客
户外蓝牙音箱如何在两节锂电池7.4v输出相当铅酸电池12v供电的功率?
gc200系列usb host蓝牙音箱电路原理图
蓝牙音箱原理图
为你推荐
二年级下册语文同步训练下学期句子专项练习连词成句拼音练字组词
体育明星 杨云
初夏"欢神"麻花辫 编织清凉
方正姚体繁体 1.0免费版
周杰伦手机壁纸超清最帅大全 杰伦小公举手机壁纸大全-个性皮肤
oppo【a3】4g全网通 红色 4g/128g 国行 95新
真实记载的美人鱼事件:美人鱼真的存在吗?
手术室优质护理医院培训ppt模板_第1页