图知网
搜索
首页
热门推荐
图片分类
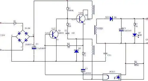
手机充电器电路原理图解析
下载原图
相关图片
手机充电器电路图
手机充电器电路原理图
13001组成的山寨手机充电器电路
我想做一个手机充电器.谁给我一个电路图呀.
手机充电器维修电路原理
下图为手机充电器图,自制一个求知道变压器的变比,型号和光耦的型号
为你推荐
不损害文物也不用化学手段良渚古城的治水秘密是啥
陈立农&蔡徐坤
清朝男人的发型很好看看看这些真实的清朝发型令人难以接受
立绘人物站姿怎么画简单讲解人体站姿画法教程
其它 闲写古人,淡墨情浓(写意人物小品)国画尺寸: 1.
合唱| hey jude!背后的故事~(内含简谱分享)
超好看古风美人头像图鉴
中医入门挂图左手寸关尺图