图知网
搜索
首页
热门推荐
图片分类
mc34063引脚图与pdf中文资料下载含各种电路图解析共14页非常详细
下载原图
相关图片
mc34063芯片特点引脚以及封装原理图
ch340ch341t引脚图与电路封装形式
mc34063芯片特点引脚以及封装原理图
电源芯片mc34063中文参考设计资料引脚以及封装原理图
mc34063系列的引脚图和内部结构框图
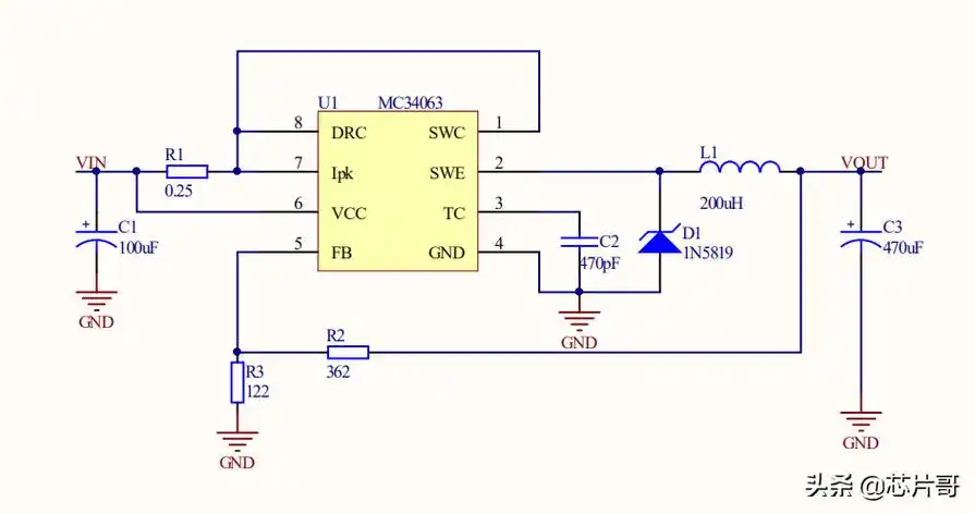
用mc34063制作的降压变换电源
为你推荐
英雄联盟精美壁纸第二期艾克
百鬼幼儿园自截表情包头像 阴阳师yys
80年代的孩子.#老照片的故事 #那个年代 #珍贵影像 #照 - 抖音
戏曲舞台,千磨万击方能成角儿_艺术_传统_生命
杨鸣担任辽宁益胜篮球俱乐部总裁兼总教练
割草火柴人小游戏1.0 安卓版
崇武古城旅游攻略(崇武古城旅游攻略一日游)
红根甜菜红根甜菜