图知网
搜索
首页
热门推荐
图片分类
单相半波可控整流
下载原图
相关图片
单相半波整流电路教案 - 1
海北藏族自治州半波整流电路
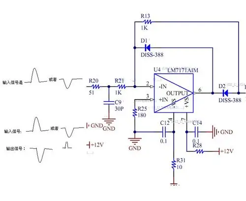
半波整流电路:电路图见下面,输入信号是一个正信号或者负信号,不是双
秦曾煌 电子技术 第6版第18章优秀ppt 一, 单相半波整流电路 1
如何建立自己的知识体系?
半波精密整流电路
为你推荐
半自动洗衣机接线谁懂有图告诉我怎么接
刘恺威现身武汉夜市,穿着普通买五块钱糕,与杨幂形成对比
肖战生日, 范冰冰素颜曝光保持曝光量|杨幂|杨洋|乐器|夏之光|赵丽颖
帅气头像动漫男神
美少女战士动漫卡通手机壁纸
"山西发布"形象标识(logo)网络投票开始啦! - 中国征集网 - 征集网-全
ericwarner个人听说好看的男生总是英年早婚呜呜呜
荷叶荷花莲蓬