图知网
搜索
首页
热门推荐
图片分类
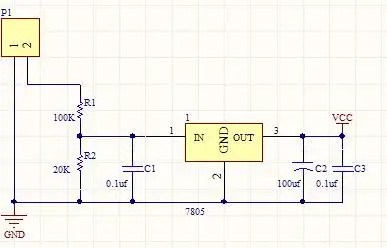
7805稳压电源电路图
下载原图
相关图片
7805电源扩流设计报告
典型稳压电源电路图(7805扩流)
lm7805的扩流电路可以扩到输出na的电流正常情况下才输出500ma大家
7805扩流电源电路图
经变压器12v整流过后用什么能稳压 5v电路?
如电路图所示,输入电压34v,我想按照4:1比例分压,给7805提供7v电压
为你推荐
时尚气质优雅美女头像高清成熟的时尚气质女人头像图片
女生头像动漫 高级好看仙气飘飘_侵权_来自_图文
苏泊尔电煮锅宿舍学生锅多功能小电锅小功率电热火锅煮面神器家用 h12
聚财纳福玉白菜摆件中式客厅酒柜玄关招财装饰品店铺开业乔迁礼物
金晨的身材比例确实不错,下面这件吊带上衣露出了她的马甲线,下半身
闺蜜真人头像
1280_720
原神精美壁纸分享「迪卢克」 来源:荞荞荞麦面 有饱饱要迪卢克,来啦