图知网
搜索
首页
热门推荐
图片分类
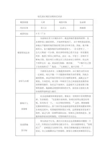
幼儿园区域活动观察记录表格记录
下载原图
相关图片
幼儿园区角活动观察记录表
幼儿园区角活动观察记录表#幼儿园 #观察记录 #区角观察记录 - 抖音
幼儿观察记录表
幼儿园区角活动观察记录表
幼儿园玩沙玩水区观察记录表
资料幼儿园大班区域活动观察记录表
为你推荐
only是什么意思中文
2021牛年恭喜发财喜庆背景图
张彬彬携手谢瑞麟为臻61爱七夕打造满分爱意
空单满仓干
我们都知道道教会画符,那么这些符你见过吗?部分可做壁纸
天津劝业场天华景-相声茶馆-"老牌的戏院,在老牌的百货公司劝业场六层
陕西手工辣条现做现发手工无添加小孩宝妈都可以吃的辣条批发好吃 蒜
韩国黑帮电影《中国城》:被遗弃被利用,储物柜女孩悲惨的一生