图知网
搜索
首页
热门推荐
图片分类
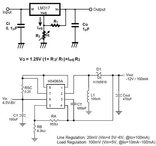
直流稳压电源电路原理图
下载原图
相关图片
怎么制作5v的直流稳压电源
直流稳压电源的设计.要求:输出电压: 12v,-12v,1.25-25v可调.
线性直流可调稳压电源的设计与制作
正负15v直流稳压电源的电路原理图免费下载
现在想用lm317做一个直流稳压电源的设计,原理图如下
直流电实现稳压效果的电路讲解,这次设计出来的电源不但能够产生正12v
为你推荐
林青霞 60岁生日照
日本横滨中华街"舞狮"庆祝羊年春节
数字的楷书怎么写,数的楷书书法 - 爱汉语网
早春女装法式宫廷风复古拼接优雅纯欲连衣裙凡尔赛欧洲中世纪长裙
好好吃饭|插画|商业插画|竹林大暴雨 - 原创作品 - 站酷 (zcool)
吉他谱:lucky
满足客户需求的会员卡管理系统
喜羊羊与灰太狼之羊村守护者第10话-国创-全集-高清正版在线观看-bili