图知网
搜索
首页
热门推荐
图片分类
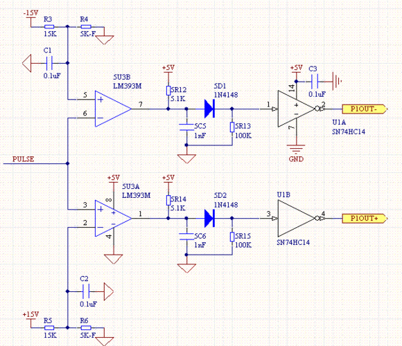
一种持续电平转脉冲电路的制作方法
下载原图
相关图片
脉冲电路
脉冲发生器电路图2
一种持续电平转脉冲电路
脉冲输出从0-5提升到0-24可以采用什么办法
单脉冲发生器电路图
单片机如何测量一个负脉冲信号
为你推荐
你符合标准吗|cm|初三_网易订阅
时尚天鹅绒女连衣裙的裁剪纸样
心愿便利贴吉他谱-弹唱谱-c调-虫虫吉他
青春有你3段星星x刘冠佑左星佑你破纸初印象自我介绍初舞台互选现场超
2018年1月25日 21:33 关注 手绘 简笔画 素材 插画 评论 收藏
2017夏季韩版加大码女装宽松显瘦纯棉体血衫女版短袖t恤上衣女式t
可爱青蛙头像简笔画可爱
白纱唯美女生高清桌面壁纸