图知网
搜索
首页
热门推荐
图片分类
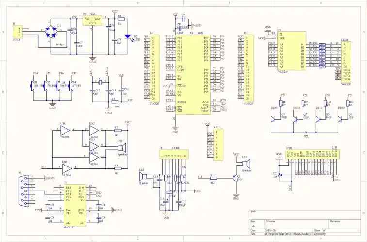
迷你ne555延时模块电路图pcb与原理分析资料下载
下载原图
相关图片
ne5532和lm1875放大电路板pcb原理图免费下载
今天就把原理图画好导入pcb,明天再细细布局#pcb设计 # - 抖音
可以对单片机有一定了解 altium designer画的原理图和pcb图如下
理工大学红外测距pcb原理图
基于51单片机的红外感应防盗报警设计 仿真程序与pcb原理图资料
51单片机电梯控制器pcb原理图与源代码
为你推荐
关晓彤双手纤细又修长!
白月光女神白鹿,从模特转行成为演员,白鹿经历了一段充满挑战和成长的
铁木真:少年被部落陷害,祖父被其他部落杀害,他和三个仇家的故事
适用原装适用华为p20p30pro原装后盖p30后壳原厂电池盖后屏p20pro后盖
二郎神杨戬的八九玄功是什么,和孙悟空的七十二变比谁更厉害
人物剪纸
之后又爆出了涂磊离婚,涂磊又坐不住了,为了不伤害到妻子,他又发微博
三维复原郑希成先生老北京民居宅院四合院画册八