图知网
搜索
首页
热门推荐
图片分类
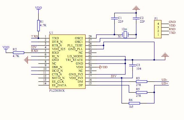
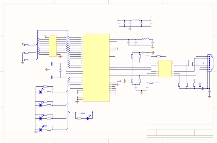
倒车雷达原理图和pcb源文件
下载原图
相关图片
pcb打样格式pcb打样用原理图可以吗
ne5532和lm1875放大电路板pcb原理图免费下载
无线串口通信的pcb原理图免费下载
pcb设计51实验板
网卡电路原理图和pcb图
简易电子时钟原理图,pcb图
为你推荐
53岁胡兵伦敦爆火:外国女子疯狂围观,唯一被邀请中国明星|瞿颖|男模
独行侠宣布:凯里·欧文本月早些时候在训练中左手受伤,现已接受手术
激光垂准仪.垂直仪lp-100
【预订】exocrine pancreatic cancer
如果csgo宣传片请到了茄子配音_哔哩哔哩_bilibili
文山思源实验学校苗语合唱团(小学部)
iu #procreate绘画 #手绘头像
牙龈那两侧发白,而且有疼痛感,不是特别严重,是要长智齿的节奏了吗?