图知网
搜索
首页
热门推荐
图片分类
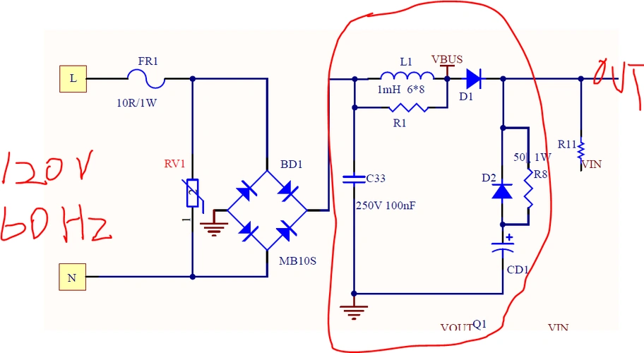
ac-dc转化电路.gif
下载原图
相关图片
acdc电路
高效dcdc转换器电路
一种dc62dc转换器
简单的dcac电源转换电路图
单相ac-dc电路
家用dcac变换器电路
为你推荐
回眸【相关词_古风回眸一笑图片】
来不及说我爱你演员现状:李小冉嫁给爱情,齐芳成了影业公司老总
张珊珊 - 女演员 - 中国歌剧舞剧院英文版
北京卖福田奥铃轻卡哪有蓝牌板车经销商
29种排版方案公司团队核心人物介绍ppt图表ppt图表51ppt模板网
青岛市:请问专家梨树这是怎么了,有一颗直接死亡了,是褐腐病么聊城市
《掘地求生2》#01(2024.3.8录像)
背景音乐系统图(背景音乐系统图怎么做)