图知网
搜索
首页
热门推荐
图片分类
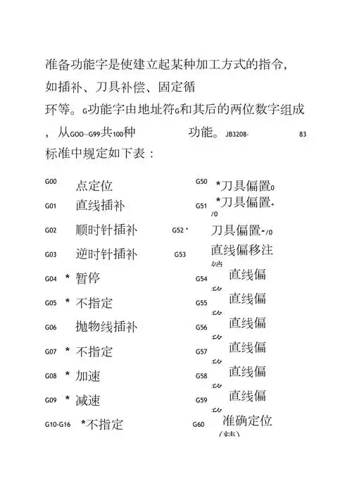
数控车床常用代码
下载原图
相关图片
cnc代码一览表
cnc数控编程代码doc
数控车g代码m代码
数控车床g代码指令格式讲解#数控 #数控车床 #车床 #车床 - 抖音
数控机床标准g代码及m代码
数控机床标准gm代码
为你推荐
(二)竖屏美图:这些高清手机风景壁纸超好看还没无水印
10年之久的专业孕产护理连锁机构,由著名影星 超级辣妈——应采儿代言
浪漫七夕情人节主题宣传单psd素材
仅供参考适合自己的才是最好的 #和平精英 #吃鸡 #身法 # - 抖音
张小白古风插画打卡16
全国包邮 吉利双层手动剃须刀片 男士手动刮胡刀 30刀片送1刀架
张天爱
小炒肉(/例)