图知网
搜索
首页
热门推荐
图片分类
奶酪,奶酪,黄色的,美味的,食物,新鲜的,健康的,木
下载原图
相关图片
in turn these muscles allow the hip to perform different
"barbell squat exercise - building leg muscles like toccoa titan
04_introduction to ziva dynamics part 4 muscles attachment
people 3729x2101 dwayne johnson muscles celebrity men
man flexing muscles
people 4050x2700 women bodybuilder muscles rear view fitness
为你推荐
三生三世十里桃花# 【素锦】李纯
绿色护眼草原自然风景高清图片桌面壁纸高清大图预览1920x1080_风景
上海活动舞台搭建工厂,舞台策划制作舞台活动制作活动
问号,可爱的卡通问号
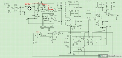
创联电源5vled开关电源
出门散散心
秘密花园填色书成人解压手绘涂色书绘画图画本儿童彩绘本减压画册
12盒 常春淡奶油1l 饮品专用植物性稀奶油打发奶盖用紫常春淡奶油