图知网
搜索
首页
热门推荐
图片分类
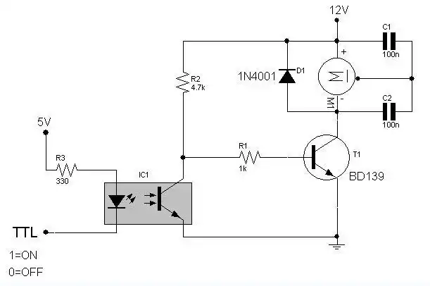
求助光耦pc817导通不了
下载原图
相关图片
pc817是线性光耦吗谁用过
pc817光耦隔离电路图
pc817光藕_光电光耦合器(光耦)_维库电子市场网
pc817光耦三极管发烫低压控制高压电路.
光耦pc817去触发一个260v的直流电压,要最少元器件的,最好画个电路图!
请教光藕moc32xx与pc817控制可控硅电路
为你推荐
剃边超短发
画长征故事 学革命精神
夫妻男睡左边女睡右边风水图夫妻谁睡左边和右边风水
手绘头像插画练习ps板绘练习
卤牛头肉的核心技术
若不想被家务活压垮,建议大家:尽量添置这5样东西,减少家务量
木木的素材包# 好久没有分享素材啦这次的主题是- 复古便签信笺
大华宝来1gknbsm-330p变速双轴旋耕机