图知网
搜索
首页
热门推荐
图片分类
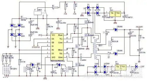
简易实用小型开关电源原理图合集免费下载
下载原图
相关图片
求解电源ic1203p60 资料
开关电源 我的分析 指正错误?
"开关电源原理图"
2010-08-06 开关电源的电路图 2 2014-05-15 开关电源电路原理图 1
开关电源原理图谁有
新国都k301fz银联刷卡机开关电源电路原理分析
为你推荐
养狗许可证:我养你啊_柴犬
沫兮唯美成熟真人单人单张女生微信头像
农村"三变"改革!变什么,怎样变……这里有答案
卫浴淋浴花洒套装精铜龙头妇洗喷枪淋浴花洒套装
二手农机:天拖迪尔654拖拉机-农机大全网
原来微信转账可以直接转到银行卡,简单实用,值得收藏!
2020国家公务员考试时间节点
北海风冷250越野摩托车(你永远不知道玩越野摩托车的乐趣)