图知网
搜索
首页
热门推荐
图片分类
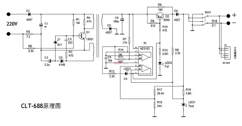
领先者万能手机充电器电路实绘图
下载原图
相关图片
我想做一个手机充电器.谁给我一个电路图呀.
三段式充电器原理图
万能手机充电器电路图
常见手机充电器电路图1.doc
act30设计的手机充电器电路图
手机充电器电路及工作原理
为你推荐
求一只小白兔和一只小白熊的表情包
【破产姐妹】麦克斯的经典表情包竟然是因为这个!
有种"可爱"叫肖战,和兔子比呆萌,粉丝立马收藏为表情包
sunrise claude monet reviews
clarins娇韵诗双萃焕活修护精华露黄金双瓶30ml抗老熬
欧式二层别墅设计施工图纸农村自建房量程小洋楼效果图经济小户型
叙利亚|中东地区|巴勒斯坦地区_网易订阅
法国 红宝石级核潜艇_腾讯新闻