图知网
搜索
首页
热门推荐
图片分类
活动作品元气骑士全皮肤技能特效展示之牧师
下载原图
相关图片
元气骑士牧师猼訑皮肤如何获得元气骑士牧师猼訑皮肤图文一览
元气骑士综合 | taptap 元气骑士社区
元气骑士2020春节皮肤大全
元气骑士2020春节皮肤大全
元气骑士牧师猼訑皮肤图文一览
官方贴同步#元气角色系列介绍-牧师_元气骑士_九游论坛
为你推荐
洝大人72禁欲系男头
韩国ryo红吕洗发水绿吕护发素套装控油蓬松柔顺改善毛躁男女
《裸婚时代》杀青 姚笛华丽转身多栖尝试(图)
手幅素材
有谁知道这是哪个动漫或游戏里的图片,求同类型的
自截自裁梁洁邢昭林情头,拿图收藏,二传标明dt许思甜
奶油金师傅乳脂植脂植物鲜奶蛋糕裱花烘焙原料
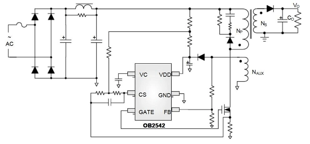
文档下载 所有分类 工程科技 电子/电路 > ob2542中文资料7,超低启动