图知网
搜索
首页
热门推荐
图片分类
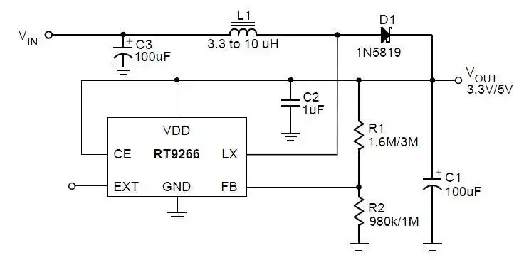
简单的升压电路原理图
下载原图
相关图片
3v的直流电怎样用电容振荡加变压器升到5v以上的电路
1000w开关电源电路图图片大全
采用三极管元件设计各种升压电路图
直流3v→5v的升压电路原理
直流升压电路
干电池升压芯片
为你推荐
乌克兰总统要学乌克兰语
班主任1年以下经验简单蓝色简历.docx 2页
情书百度云免费共享网盘1080p蓝光无删减资源已更新
【分享】索尼 xperia 1v 内置壁纸
厂家供应室内护墙板 实心pvc快装墙板阻燃全屋定制木塑板
乐理基本知识(第三本)
2020年人大代表卡通人物国家公务员设计形象png免抠素材矢量图
天津 国家海洋博物馆.1. 天津滨海新区,天津市区过去70公 - 抖音