图知网
搜索
首页
热门推荐
图片分类
沧州市游乐场里滑梯设施
下载原图
相关图片
滑梯生产厂家
滑新滑梯
大型儿童户外组合滑梯
临港一幼跳跳1班"新来的"大滑梯
环保滑梯 儿童滑梯 幼儿园滑梯 滑滑梯 新款超漂亮户外 批发
幼儿园滑梯系列
为你推荐
农场幼儿园开展"开封学前云教研"线上课堂~中班《连点成画》"宅"家
古代社会是一个等级森严的封建社会,统治者与百姓之间存在着巨大的
刘丹《还珠格格第二部》——含香
手指螺纹个数与命运图解,这篇回答了你们所有问题
oasis《fade away》吉他谱
『守望先锋』顶级源氏shadder2k - 鱼总源氏最新集锦!
端午节粽子(米总)包装设计
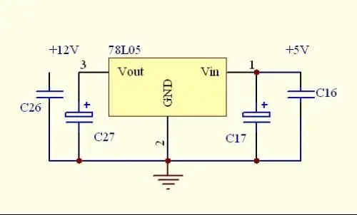
12v转成5v的电路图 用于51单片机电路的 帮忙设计个