图知网
搜索
首页
热门推荐
图片分类
gy6踏板车高压包,hm125点火线圈
下载原图
相关图片
隆鑫lx90型摩托车12v稳压器代换方法
高压包电路图
钱江龙摩托车高压包上的黑白线怎么接线
试了下一触即发把电感高压包固定在原车点火器位置双面胶把点火器
请问长虹sf21616高压包型号 脚位123-4567910
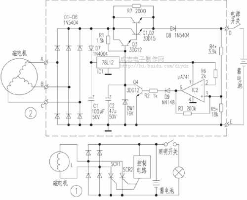
摩托车稳压器电路图
为你推荐
金晨时髦包包大片高清桌面壁纸_大陆明星_壁纸下载_美桌网
形容同志诗句这充满豪气的诗句哪一句是你人生座右铭
青少年犯罪
几何图形拼水果(几何图形水果简笔画)
吉他 #吉他谱 #指弹 #日常练琴 #未闻花名 - 抖音
黑客帝国 (1999) | 金海报-goldposter
中山珠海佛山江门马贝环氧彩砂美缝施工效果
奥特曼手绘-赛罗奥特曼-附步骤图 奥特曼手绘赛罗奥特曼