图知网
搜索
首页
热门推荐
图片分类
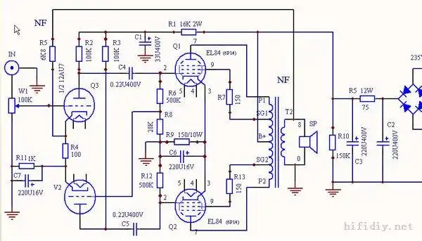
6n3屏阴倒相 6p14推挽电路.jpg
下载原图
相关图片
求个6p14 单端 图纸
6p14小型电子管功放的制作
你现在手上只有6k4,6p14,fu7三只管子.
6p14并联在单端甲类胆机的详细资料说明-电子电路图,电子技术资料网站
请教关于6p14单端胆机的一些问题?
做过j版的6p14推挽进来指导哈
为你推荐
雷佳音老婆翟煦飞好漂亮肤白貌美大长腿比迪丽热巴还好看
头像|哆啦a梦头像
玩网女头部位女头身段女头赞评论更多所有评论你也来说些什么吧
明仕田园外景小摄
猫和老鼠 杰瑞鬼脸略略略
魔道祖师蓝忘机q版截图临摹绘画作品
添彩十四运 画出新生活——西安经开第一学校美术学科活动掠影
法国巴黎凯旋门是欧洲的一个著名建筑物.