图知网
搜索
首页
热门推荐
图片分类
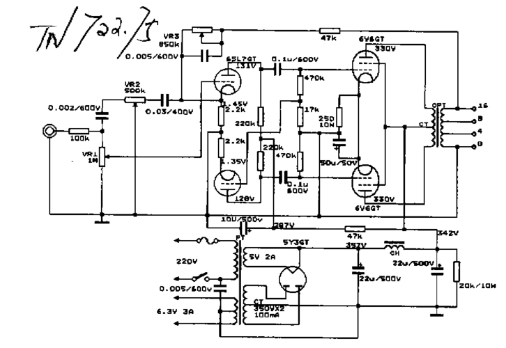
求正确点6v6的推挽电路图
下载原图
相关图片
标准10w免调整6v6推挽功率放大器的制作资料说明-电子电路图,电子技术
胆机制作电源改变再请高手审批电路
经验心得求助6v6推挽有图
请诸位老师推荐6v6 推挽的电路
推荐6sq7(6g2p) 6v6 gt (6p6p)电路
6p6p推挽自动平衡倒相.jpg
为你推荐
易烊千玺奇迹上线啦##易烊千玺演技##易烊千玺哭戏
图腾半甲_纹身图案手稿图片_阿宝的纹身作品集
如果玉皇大帝给你一只神兽做坐骑,这五只任选其一,你会选哪个?
石材方柱子图片大全
甲氧那明胶囊60粒阿思美啊斯美阿斯美阿司美咳嗽喘息3盒阿斯美胶囊
蛇发女孩.美杜莎吗…不对美杜莎没有头发 #ai #ai插画 - 抖音
梵希蔓春秋款衬衣女韩版百搭黑色衬衫女长袖修身打底雪纺衫上衣
鞋子简笔画