图知网
搜索
首页
热门推荐
图片分类
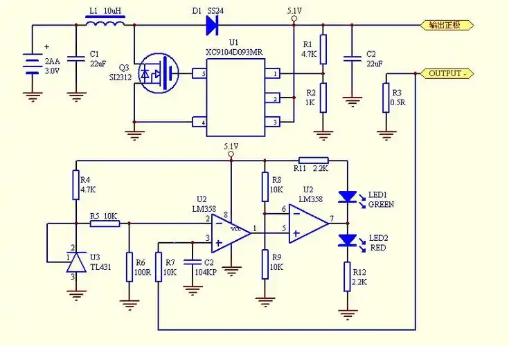
5v2apsr充电器方案
下载原图
相关图片
5v2a充电器电路图
5v-usb充电器电路图,有详细制作步骤
详解usb充电器套件制作步骤
小飞哥充电器电路图.jpg
我想做一个手机充电器.谁给我一个电路图呀.
求哪个高手给我发一份5v3a的开关电源的电路图?
为你推荐
于和伟坎坷成名路,多亏妻子宋林静抱捧,没想到会出现王丽坤加入_角色
为什么说占便宜就是"吃豆腐"?
五音笛 | 新年好(轮奏)
黑色,白色以及灰色系宝石都有多少种?
芝麻手的恶心图片
嚯嚯谢俞
手残党福音0810分钟学会966种打领带方法09
很有颜值的破风公路车