图知网
搜索
首页
热门推荐
图片分类
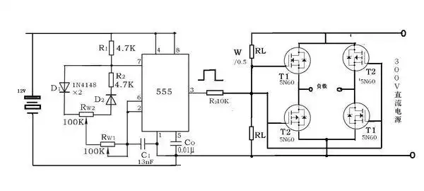
蓝桥杯ne555方波发生电路分析
下载原图
相关图片
555方波电路
该电路是基于ne555芯片的多谐振荡器,用于产生我们所需要的方波信号
ne555产生方波
用555产生1khz方波
求ne555做一个产生交流方波的电路
求一个ne555电路,要求是:输出10hz方波,占空比:50% .
为你推荐
新流星花园
杨钰莹深夜发自拍,50岁依然精致好皮肤,网友:眼里没光了
简素画经21学达芬奇画蛋详细到每一笔怎么画初学必备
描写下雪的现代诗docx9页
inkxerror(四)-sans的同人cp文-话本小说网
头像丨精选了一批微信头像
《convertible(指弹,岸部真明)》吉他谱
p data-id="gnaw3hu2t0">李一嘉(amy li),2006考入英国名校 a target